| NO. | KODE MK | MATAKULIAH | SKS | |
|---|---|---|---|---|
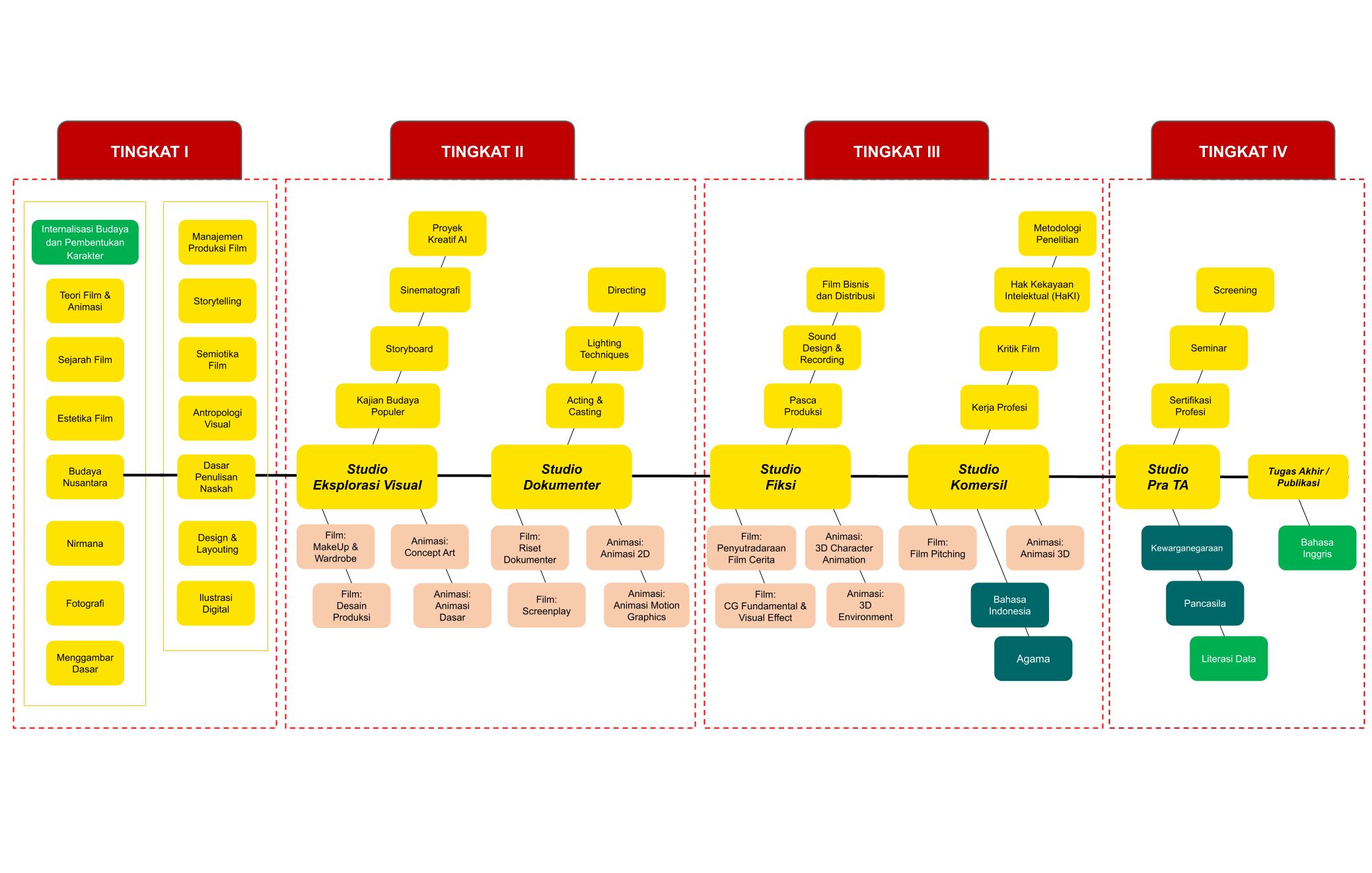
| 1 | UCK1EDB1 | Internalisasi Budaya dan Pembentukan Karakter | 1 | |
| 2 | FFK1AAB2 | Budaya Nusantara | 2 | |
| 3 | FFK1BAB2 | Estetika Film | 2 | |
| 4 | FFK1CAB3 | Nirmana | 3 | |
| 5 | FFK1DAB3 | Sejarah Film | 3 | |
| 6 | FFK1EAB3 | Teori Film & Animasi | 3 | |
| 7 | FFK1FAB3 | Fotografi | 3 | |
| 8 | FFK1GAB3 | Menggambar Dasar | 3 | |
| NO. | KODE MK | MATAKULIAH | SKS | |
|---|---|---|---|---|
| 1 | FFK1HAB3 | Design & Layouting | 3 | |
| 2 | FFK1IAB3 | Dasar Penulisan Naskah | 3 | |
| 3 | FFK1JAB3 | Antropologi Visual | 3 | |
| 4 | FFK1KAB3 | Ilustrasi Digital | 3 | |
| 5 | FFK1LAB2 | Semiotika Film | 2 | |
| 6 | FFK1MAB3 | Storytelling | 3 | |
| 7 | FFK1NAB3 | Manajemen Produksi Film | 3 | |
| NO. | KODE MK | MATAKULIAH | SKS | |
|---|---|---|---|---|
| 1 | FFK2AAC4 | Studio Eksplorasi Visual | 4 | |
| 2 | FFK2BAB2 | Kajian Budaya Popular | 2 | |
| 3 | FFK2CAB3 | Storyboard | 3 | |
| 4 | FFK2DAB3 | Sinematografi | 3 | |
| 5 | FFK2EAB2 | Proyek Kreatif AI | 2 | |
Mata Kuliah Konsentrasi Film
| NO. | KODE MK | MATAKULIAH | SKS | |
|---|---|---|---|---|
| 5 | FFK2NBB3 | MakeUp & Wardrobe | 3 | |
| 6 | FFK2OBB3 | Desain Produksi | 3 | |
Mata Kuliah Konsentrasi Animasi
| NO. | KODE MK | MATAKULIAH | SKS | |
|---|---|---|---|---|
| 5 | FFK2NBB3 | Concept Art | 3 | |
| 6 | FFK2OBB3 | Animasi Dasar | 3 | |
| NO. | KODE MK | MATAKULIAH | SKS | |
|---|---|---|---|---|
| 1 | FFK2JAC5 | Studio Dokumenter | 5 | |
| 2 | FFK2KAB3 | Acting & Casting | 3 | |
| 3 | FFK2LAB3 | Lighting Techniques | 3 | |
| 4 | FFK2MAB3 | Directing | 3 | |
Mata Kuliah Konsentrasi Film
| NO. | KODE MK | MATAKULIAH | SKS | |
|---|---|---|---|---|
| 5 | FFK2NBB3 | Riset Dokumenter | 3 | |
| 6 | FFK2OBB3 | Screenplay | 3 | |
Mata Kuliah Konsentrasi Animasi
| NO. | KODE MK | MATAKULIAH | SKS | |
|---|---|---|---|---|
| 5 | FFK2NBB3 | Animasi 2D | 3 | |
| 6 | FFK2OBB3 | Animasi Motion Graphics | 3 | |
| NO. | KODE MK | MATAKULIAH | SKS | |
|---|---|---|---|---|
| 1 | FFK3AAC5 | Studio Fiksi | 5 | |
| 2 | FFK3BAB3 | Pasca Produksi | 3 | |
| 3 | FFK3CAB3 | Sound Design & Recording | 3 | |
| 4 | FFK3DAB3 | Film Bisnis dan Distribusi | 3 | |
Mata Kuliah Konsentrasi Film
Mata Kuliah Konsentrasi Animasi
| NO. | KODE MK | MATAKULIAH | SKS | |
|---|---|---|---|---|
| 5 | FFK3EBB3 | Penyutradaraan Film Cerita | 3 | |
| 6 | FFK3FBB3 | CG Fundamental & Visual Effect | 3 | |
| NO. | KODE MK | MATAKULIAH | SKS | |
|---|---|---|---|---|
| 5 | FFK3GBB3 | 3D Character Animation | 3 | |
| 6 | FFK3HBB3 | 3D Environment Design | 3 | |
| NO. | KODE MK | MATAKULIAH | SKS | |
|---|---|---|---|---|
| 1 | UBK3CCB2 | Bahasa Indonesia | 2 | |
| 2 | UAK3ACB2 | Agama Islam | 2 | |
| UAK3BCB2 | Agama Kristen | 2 | ||
| UAK3CCB2 | Agama Katolik | 2 | ||
| UAK3DCB2 | Agama Hindu | 2 | ||
| UAK3ECB2 | Agama Budha | 2 | ||
| UAK3FCB2 | Agama Khong Hu Cu | 2 | ||
| UAKXGCB2 | Penghayat Kepercayaan terhadap Tuhan YME | 2 | ||
| 3 | FFK3IAC5 | Studio Komersil | 5 | |
| 4 | FFK3JAB2 | Kerja Profesi | 2 | |
| 5 | FFK3KAB2 | Kritik Film | 2 | |
| 6 | FFK3LAB2 | Hak Kekayaan Intelektual (HaKI) | 2 | |
| 7 | FFK3MAB2 | Metodologi Penelitian | 2 | |
Mata Kuliah Konsentrasi Film
| NO. | KODE MK | MATAKULIAH | SKS | |
|---|---|---|---|---|
| 8 | FFK3NBB3 | Film Pitching | 3 | |
Mata Kuliah Konsentrasi Animasi
| NO. | KODE MK | MATAKULIAH | SKS | |
|---|---|---|---|---|
| 8 | FFK3OBB3 | Animasi 3D | 3 | |
Mata Kuliah MBKM
| NO. | MATA KULIAH PILIHAN MBKM | SKS |
|---|---|---|
| 1 | Merdeka Belajar – Magang | 20 |
| 2 | Merdeka Belajar – Penelitian | 20 |
| 3 | Merdeka Belajar – Membangun Desa | 20 |
| 4 | Merdeka Belajar – Studi Independen | 20 |
| 5 | Merdeka Belajar – Kegiatan Wirausaha | 20 |
| 6 | Merdeka Belajar – Asisten Mengajar | 20 |
| 7 | Merdeka Belajar – Bela Negara | 20 |
| 8 | Merdeka Belajar – Proyek Kemanusiaan | 20 |
| NO. | KODE MK | MATAKULIAH | SKS | |
|---|---|---|---|---|
| 1 | UBK4BCB2 | Pancasila | 2 | |
| 2 | UBK4ACB2 | Kewarganegaraan | 2 | |
| 3 | UCK4BDB2 | Literasi Data | 2 | |
| 4 | FFK4AAC5 | Studio Pra TA | 5 | |
| 5 | FFK4BAB2 | Sertifikasi Profesi | 2 | |
| 6 | FFK4CAB3 | Seminar | 3 | |
| 7 | FFK4DAB2 | Screening | 2 | |
Mata Kuliah WRAP
| NO. | MATA KULIAH WRAP | SKS |
|---|---|---|
| 1 | WRAP Internship 1 | 20 |
| 2 | WRAP Researchship 1 | 20 |
| 2 | WRAP Entrepreneurship BTP 1 | 32 |
| NO. | KODE MK | MATAKULIAH | SKS | |
|---|---|---|---|---|
| 1 | FFK4EAA6 | Tugas Akhir/ Publikasi | 6 | |
| 2 | UCK4ADB2 | Bahasa Inggris | 2 | |